玉环市第二届广告大赛结果揭晓!快来看看有没有你支持的作品
近日,中共玉环市委宣传部、玉环市市场监督管理局、共青团玉环市委员会共同举办的玉环市第二届广告大赛最终获奖名单已新鲜出炉!具体名单如下:
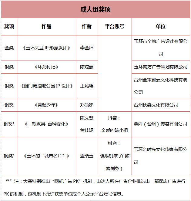
『获奖名单』
『获奖作品欣赏』
(以下仅展示部分获奖作品,其他作品将以附件形式附在文末,个别作品因作者个人原因将不予公开展示。同时,为保护作品版权,若要进行商业使用,请联系作品作者)
https://mp.weixin.qq.com/s/EHxaFBLZNhay0RXTvbnFAw
苏公网安备32021402002844

